提升方法解比例问题需要一定的熟练度和技巧通过大量的练习,可以加深对比例性质的理解,提高解题速度和准确性综上所述,解比例的技巧主要包括理解比例的基本性质设立方程求解利用交叉相乘简化计算检查答案的合理性以及多练习以提高熟练度这些技巧将帮助你更有效地解决六年级数学中的比例问题;六年级数学|比和比例总结讲解+例题解析一比和比例的重要知识点 比的意义和性质 比的意义两个数相除又叫做两个数的比比的性质比的前项和后项同时乘上或者除以相同的数0除外,比值不变,这叫做比的基本性质求比值和化简比求比值的方法是用比的前项除以后项,结果是一个数值化简。

解比例步骤如下读题,并搞清楚清楚题中每个数据间的比例关系,正比还是反比如果是正比,则说明比值一定,我们通过比值一定列等式求解例如已知x2与21的比值相同,求X解x2=21 2 *2=x *1比例两内项的积等于两外项的积x=4 如果是反比,则乘积是定值,通过乘积一定建立等量关系求解;解设长方形的长与宽的和是xcm那么,甲走x2cm乙走了x+2cm相遇时,时间一定,路程与速度成正比,x+2x2=65 化简,得 6x12=5x+10 解得,x=22,长方形的周长=22×2=44cm 通过。
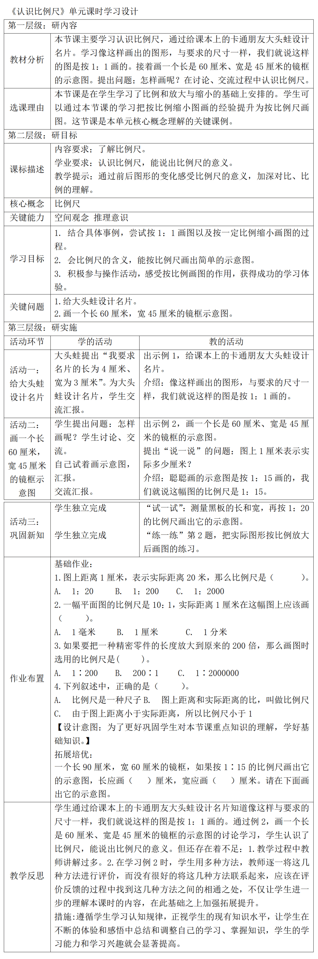
六年级数学下册比例的意义教学反思 篇3 本节课是在学生学过比的意义和性质的基础上教学的,它包括比例的意义和组成比例的各部分名称,比例的基本性质及应用比例的基本性质解比例问题 通过复习求比值,找出比值相等的比,为教学比例的意义做好铺垫工作,然后再通过例题,得出两个比的比值相等,从而概括出比例的意义;3通过自主学习,让学生经历探#x30FB比例的意义基本性质和解比例 教学设计比例的意义基本性质和解比例 教学设计 教学内容 补充有关比例意义基本性质和解比例的练习 教学目标 1进一步理解和掌握比例的意义,能根据比例的意义判断两个比能否组成比例 2进一步理解和掌握比例的基本性质,能根据比例的基本。
六年级解比例的题型主要包括直接比例和间接比例问题,解法主要依赖于比例的基本性质,即内项之积等于外项之积以下是具体的题型与解法一直接比例问题 题型描述直接给出两个比例式,要求求解未知数解法 步骤1明确比例式,如ab=cd,其中abc为已知数,d为未知数 步骤2根据比例。
人教版六年级数学解比例教案
1、比例分为比例尺和比例 表示两个比相等的式子叫做比例判断两个比能不能组成比例,要看它们的比值是不是相等组成比例的四个数,叫做比例的项两端的两项叫做比例的外项,中间的两项叫做比例的内项在比例里,两个外项的积等于两个内项的积,这是比例的基本性质求比例的未知项,叫做解比例。
2、解比例的步骤包括1 首先仔细阅读题目,明确题干中各个数值之间的比例关系,判断是正比还是反比2 若为正比,说明比值固定,可以通过比值恒定列出等式求解例如,已知x2与21的比值相同,求x解答过程x2=21,2*2=x*1,由此得出x=43 若为反比,则乘积固定,通过乘积恒定建立等量。
3、首先你要知道比例中,中间两个数乘积与两旁的数乘积相等 例如12=24 中间两个2×2=4 两边两个1×4=4 只有中间两个与旁边两个乘积相等 等式才能左右相等 设未知数的话 例如 x4=68 那么利用以上所讲的 中间两个相乘=两边相乘 4×6=8x 8x=24 x=3 希望对你有帮助你好。

4、小学六年级数学解比例的教案范本提供了教学策略,旨在帮助教师有效地教授这个主题教案强调了知识能力和情感目标的结合,通过实际情境和例题引导学生理解和掌握比例的基本性质,学会解比例的方法,并将其应用到生活中教学过程分为旧知铺垫探索新知和巩固练习三个部分,通过逐步引导,帮助学生建立起比例与。
5、解设从动齿轮每分钟转X转,齿轮的转速和齿数成反比例,因此 5020 = x 100 即 20x = 5000 得 x = 250 50。
6、解比例都是运用比例的基本性质来解的,因为两外项的积等于两内项的积,所以可以把两个外项和内项互相乘起来,再来解这个方程比如x3= 927 解法x3=927 解27x=3×9 27x=27 x=1 列方程解应用题步骤1实际问题审题,弄清所有已知和末知条件及数量关系2设末知。
7、4一个比例的四个项都是大于0的整数,它的两个比的比值都是 ,且第一项比第二项少3,第三项是第一项的3倍请写出这个比例。
六年级数学解比例教学设计
1、课题比和比例的复习 学段小学高年级 年级六 学科数学 授课时间2006年4月26日 授课地点胶州市实验初中小学部 执教教师 洋河小学 于霞 重点研究问题帮助学生构建知识网络,教会学生整理和复习的方法教学目标1复习比和比例的概念,熟练掌握解比例求比值化简比的方法2。
2、西师版六年级上册数学教案精选三 一情况分析 本班共有xx名同学,男生居多,从上学期学习情况来看,总体上说比较爱学会学,对一些基础的知识大部分同学能扎实的掌握,并且能灵活地运用,特别是班内许珺潘悦等同学基础扎实,思维活跃,数学基础知识计算能力,逻辑思维能力,空间想象能力比较强,掌握了一定的数学学。
3、1了解比例各部分的名称,探索并掌握比例的基本性质,会根据比例的基本性质正确判断两个比能否组成比例,能根据乘法等式写出正确的比例2通过观察猜测举例验证归纳等数学活动,经历探究比例基本性质的过程,渗透有序思考,感受变与不变的思想,体验比例基本性质的应用价值3引导学生自主参与知识。


发表评论